2021-09-05
7098
大家好!今天跟大家分享的文献是2021年8月发表在Molecular Therapy: Oncolytics (IF=7.200)杂志上的一篇文章。作者对KIRC患者的GEO数据集进行分析并通过公共数据库构建ceRNA网络,该ceRNA网络有助于KIRC患者的临床诊断和免疫治疗。
题目:MMP25-AS1/hsa-miR-10a-5p/SERPINE1 axis as a novel prognostic biomarker associated with immune cell infiltration in kidney renal clear cell carcinoma
MMP25-AS1/hsa-miR-10a-5p/SERPINE1作为肾透明细胞癌与免疫细胞浸润有关的预后标志物
摘要
lncRNA作为内源竞争RNA(ceRNA)在多种人类癌症中起到重要作用。然而,mRNA-miRNA-lncRNA在肾透明细胞癌(KIRC)中的预后作用尚不清楚。本研究中,作者旨在鉴定与预后有关的ceRNA调控网络并分析其与免疫细胞浸润的关系。对TCGA和GEO数据集进行生物信息学分析发现MMP25-AS1/has-miR-10a-5p/SERPINE1 ceRNA网络与KIRC预后有关。同时,作者构建了一个三基因生存预测模型。甲基化分析表明异常上调SERPINE1可能是低甲基化导致的。此外,免疫浸润分析表明MMP25-AS1/has-miR-10a-5p/SERPINE1可能影响肿瘤免疫微环境并通过影响趋化因子的表达进而影响KIRC发展。TIDE分析表明SERPINE1高表达可能与KIRC肿瘤免疫逃避有关。总的来说,本研究构建的MMP25-AS1/has-miR-10a-5p/SERPINE1 ceRNA调控网络可能是KIRC预后和诊断有关的重要标志物。
流程图

结果
1. 数据的获取和整理
从GEO数据库下载mRNA芯片数据集(GSE15641,GSE36895,GSE46699和GSE53757)。从TCGA数据库下载KIRC患者的mRNA,lncRNA,miRNA数据和临床数据。
2. 鉴定KIRC中显著DEGs
作者对5个GEO数据集进行差异分析,设置p-value<0.05并log2FC≥1.5或log2FC≤-1.5的基因为显著DEGs(图1A)。GSE15641数据集共有825个DEGs和347个下调DEGs,GSE36895数据集共有448个上调DEGs和680个下调DEGs,GSE46699数据集共有341个上调DEGs和367个下调DEGs,GSE53757数据集共有1047个上调DEGs和1230个下调DEGs,TCGA数据集共有345个上调mRNA和335个下调mRNA。5个数据集共有103个上调DEGs和58个下调DEGs(图1B和1C)。为了解DEGs的相互作用,作者构建PPI网络。共得到33个核心基因,其中有20个上调核心基因和13个下调核心基因(图1D和1E)。KM分析表明,有14个上调核心基因与KIRC预后较差显著相关。此外,从13个下调基因中筛选出9个,这9个基因与KIRC预后较差显著相关。

3. 鉴定并验证关键miRNA
使用miRTarBase预测23个核心基因的上游miRNAs,最终鉴定到10个上调核心基因有关的112个miRNAs,使用Cytoscape构建mRNA-miRNA调控网络,包括147个miRNA-mRNA对(图2A)。有4个miRNA与3个下调核心基因有关,使用Cytoscape构建mRNA-miRNA调控网络,包括6个miRNA-mRNA对。此外,作者筛选KIRC肿瘤样本和正常样本中差异表达的miRNAs,有76个差异表达miRNAs(图2B),与上调核心基因有关的112个miRNA中有17个下调表达(图2C)。使用starBase数据库分析这17个miRNA和靶基因的相关性,作者发现有6对miRNA-mRNA负相关(图2D)。生存分析表明,其中has-miR-10a-5p和has-miR-200b-3p是KIRC患者的预后标志物。

4. 构建lncRNA-miRNA-mRNA网络
作者鉴定TCGA数据集中差异表达的lncRNA(图3A),共有377个差异表达lncRNA。接下来,作者使用miRNet和starBase数据库预测has-miR-10a-5p和has-miR-200b-3p的上游潜在lncRNA。有6个上调lncRNA与has-miR-10a-5p有关,4个上调lncRNA与has-miR-200b-3p有关(图3B)。因此,作者构建了10个miRNA-lncRNA互作对(图3C)。使用starBase数据库分析miRNA-lncRNA的相关性,有两对miRNA-lncRNA负相关(图3D),有两个lncRNA(MSC-AS1和MMP25-AS1)与mRNA正相关(图3E)。单因素Cox回归分析表明,MMP25-AS1,has-miR-10a-5p,has-miR-200b-3p和SERPINE1与KIRC患者的OS显著相关(图3F)。最后,作者得到与KIRC预后有关的ceRNA网络(MMP25-AS1/has-miR-10a-5p/SERPINE1)(图3G)。MMP25-AS1,miR-10a-5p和SERPINE1与临床病理特征的关系如表1所示。GSEA分析表明SERPINE1参与趋化因子信号通路,细胞因子受体互作等,这些通路与EMT显著相关(图3H)。

表1 基因表达水平与临床病理特征的相关性

5. 构建ceRNA相关风险模型
作者使用单因素和多因素Cox回归分析研究ceRNA网络(MMP25-AS1/hsa-miR-10a-5p/SERPINE1)与KIRC患者总生存期的关系。根据三基因预后模型的风险打分中位数将KIRC患者分为高风险组和低风险组(图4A)。KM分析表明高风险组总生存期较差(图4B),ROC曲线表明预后模型准确性较高(图4C)。
单因素分析表明,AJCC分期,T分期,年龄,复发和风险打分是患者预后不良的关键因素。多因素Cox分析表明,AJCC分期,年龄,复发和风险打分是独立风险因素(图4D)。此外,作者构建列线图可以准确预测患者1年,3年和5年的生存概率(图4E)。

6. 泛癌分析MMP25-AS1表达和预后的关系
作者使用GEPIA数据库研究MMP25-AS1在23种癌症中的表达情况。结果表明,MMP25-AS1在KICH,LUAD,LUSC,PRAD,THCA,THYM和UCEC中表达水平降低,仅在KIRC中表达水平升高(图5A)。单因素Cox分析表明,MMP25-AS1表达仅与KIRC患者预后显著相关(图5B)。CPTAC数据库分析表明,KIRC肿瘤样本中SERPINE1蛋白水平显著升高(图5C)。MMP25-AS1表达与肿瘤分期有关(图5D)。将510例患者分别分为早期和晚期并对两组进行生存分析。作者发现在早期和晚期患者中,MMP25-AS1高表达与生存期较差显著相关(图5E和5F)。最后,作者发现MMP25-AS1表达与OS,PFS和DSS显著相关(图5G-5I)。

7. SERPINE1表达与甲基化的相关性
研究表明KIRC发生发展与肿瘤抑制基因的甲基化异常有关。作者的研究发现DNA甲基转移酶(DNMT1,DNMT3A和DNMT3B)是参与DNA甲基化的关键酶,在高风险组和MMP25-AS1高表达组显著上调表达(图6A)。为进一步研究KIRC组织中SERPINE1异常上调的机制,作者研究了SERPINE1表达水平和甲基化状态的关系。UALCAN分析和DiseaseMeth分析表明SERPINE1在KIRC组织中的甲基化水平显著降低(图6B和6C)。此外,作者发现SERPINE1的DNA序列有三个显著甲基化位点(cg08792542,,cg12584355和cg01975495),与表达水平负相关(图6D)。KM分析表明cg08792542和cg01975495与KIRC生存较差有关(图6E)。

图6 SERPINE1甲基化分析
8. ceRNA网络的风险打分与免疫浸润的关系
为进一步研究ceRNA网络和肿瘤微环境免疫细胞浸润的关系,作者使用ssGSEA计算KIRC样本的28种免疫细胞浸润情况。使用Cox回归分析研究每种细胞类型与患者生存情况的关系。单因素Cox回归分析表明有15种免疫浸润细胞与KIRC患者生存风险显著相关。非监督聚类方法将患者分为三簇,聚类热图表明这三簇中15种免疫浸润细胞的水平(图7A)。生存分析表明免疫细胞浸润水平较高的簇OS较差(图7B)。进一步研究表明ceRNA网络风险打分与免疫细胞浸润高度相关。免疫细胞浸润水平较高的患者风险打分较高,且SERPINE1,has-miR-10a-5p和MMP25-AS1趋势与之一样(图7C)。此外,风险打分与肿瘤纯度负相关(图7D)。作者发现ceRNA网络风险打分与10个细胞亚群正相关,细胞亚群与预后较差有关(图7D和7E)。

图7 ceRNA网络风险打分与免疫细胞浸润的关系
9. MMP25-AS1通过调节趋化因子介导免疫细胞浸润
作者分析了40个趋化因子在肿瘤组织和正常组织中的表达水平,有15个趋化因子差异表达(图8A)。单因素Cox回归分析表明,CCL4,CCL5,CX3CL1,CXCL13,CXCL2,CXCL5和XCL2与总生存期显著相关(图8B)。此外,作者使用层次聚类分析肿瘤纯度,细胞亚群和趋化因子之间的关系。作者发现有4个趋化因子与7种免疫浸润细胞正相关,与肿瘤纯度负相关(图8C)。Pearson相关性分析表明CCL4,CCL5,XCL2和CXCL13与MMP25-AS1和SERPINE1正相关,与has-miR-10a-5p负相关(图8D)。

图8 趋化因子介导调控MMP25-AS1对免疫细胞浸润的影响
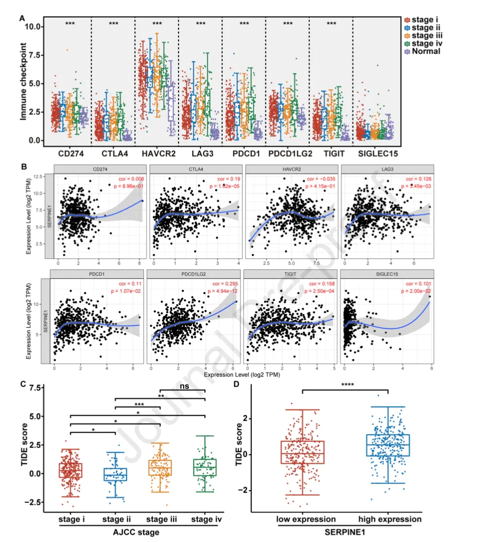
10. SERPINE1高表达与肿瘤免疫逃逸有关
随后,作者评估8个免疫检查点(CD274 (PD-L1)、CTLA4、HAVCR2、LAG3、PDCD1(PD-1)、PDCD1LG2 (PD-L2)、TIGIT和SIGLEC15)的表达水平。作者发现除SIGLEC15外的七个基因在KIRC中显著高表达且与肿瘤分期显著相关(图9A)。Spearman相关性分析表明SERPINE1表达水平与CTLA4、LAG3、PDCD1LG2和TIGIT正相关(图9B)。TIDE分析表明KIRC早期患者的TIDE打分较低(图9C),SERPINE低表达的患者TIDE打分较低(图9D)。

结论
总的来说,作者对KIRC患者的GEO数据集进行分析并构建PPI网格,鉴定核心基因。通过公共数据库鉴定与核心基因相关的lncRNA和miRNA,成功构建MMP25-AS1/has-miR-10a-5p/SERPINE1的ceRNA调控网络。通过该调控网络的风险打分将患者分为高风险组和低风险组,高风险组预后较差。随后,作者分析MMP25-AS1/has-miR-10a-5p/SERPINE1与免疫细胞浸润水平,甲基化水平,免疫检查点水平的相关性。作者构建的MMP25-AS1/has-miR-10a-5p/SERPINE1 ceRNA网络为KIRC诊断和免疫治疗提供提供了有价值的信息。本文的亮点在于作者构建了lncRNA-miRNA-mRNA网络并研究ceRNA网络与预后和免疫浸润等的关系,但本文的局限性是作者缺乏一定的实验验证和额外的数据集验证该模型的准确性。
版权声明:本文转自“生信发文助手”,文章转载只为学术传播,不代表本号观点,无商业用途,版权归原作者所有,如涉及侵权问题,请联系我们,我们将及时修改或删除。
学术互动
添加微信获取最新优惠、出版政策、课程直播信息,随时咨询客服/编辑,了解更多实时资讯


