2021-08-23
8263
今天小编解读的这篇文章是2021年发表在molecular therapy nucleic acid上(IF: 7.7),题目为An immunogenomic signature for molecular classification in hepatocellular carcinoma.本文的研究识别了与 HCC 预后密切相关的基于免疫的分类器。此外,基于 DEIG 的生存预测模型可以准确预测 HCC 患者的 OS,这可能有助于 HCC 的个体免疫治疗。
摘要
免疫作用对肿瘤发展很重要。在本研究中,作者旨在研究基于免疫特征的肝细胞癌 (HCC) 的分子分类及其预后价值。基因富集分析 (GSEA) 用于计算 HCC 的核心免疫通路和两个数据库(TCGA、LIRI_JP)中的分层聚类。作者还计算了免疫微环境分数和22个免疫细胞的比例。单样本GSEA(ssGSEA)被用来筛选生存预后相关的免疫通路并计算不同表达的免疫相关基因(IRGs)的危害,这是对临床样本和多个数据集进行验证的。根据免疫特征,我们确定了三个HCC亚型,即免疫高(Immunity_H)、免疫中(Immunity_M)和免疫低(Immunity_L),并确认分类是可靠和可预测的。Immunity_H有着更高的免疫和基质得分,暗示出更好的生存率。COX回归分析表明IL18RAP和IL7R是保护基因。免疫风险评分是HCC患者总体生存的独立危险因素。这些结果表明,免疫基因组学分类可以区分免疫状态不同的 HCC 患者,这可能会影响 HCC 患者的预后。
流程图

结果简述
1. 免疫相关通路分析确定了三个 HCC 簇
我们使用单样本基因集富集分析 (ssGSEA) 来筛选和分析 29 种免疫相关通路。获得的 ssGSEA 分数代表了免疫细胞的活性或浸润水平。基于29种免疫相关通路的GSEA分数,作者进行了HCC数据集的层次聚类。有趣的是,两个数据集的聚类结果相似,患者被分为三个独特的免疫特征,如下图所示。

我们在 TCGA 中筛选出 7 个与 HCC 的总体存活 (OS) 相关的显著免疫相关通路(细胞、IIFN 反应型、CD8+T 细胞、B 细胞、细胞溶解活性、II 型IFN 反应、巨噬细胞)并绘制了生存曲线,重要的是,我们发现高表达水平的免疫相关通路(除了巨噬细胞)的患者生存预后更好,如下图所示:

最近的研究表明,肿瘤浸润免疫细胞在癌症发展过程中发挥着特定的作用,与肿瘤微环境 (TME) 中的基质细胞相互作用。作者分析了三个 HCC 亚型的肿瘤微环境。根据小提琴图,作者发现在两个数据集中,Immunity_H比Immunity_L组的免疫得分显著高,如下图A、D所示。此外,当比较三种HCC亚型的基质评分时,基质评分从Immunity_L到Immunity_H显著增加,如下图B、E所示。肿瘤纯度从Immunity_H到Immunity_L逐渐增加,如下图C、F所示。同时,我们发现无论是在TCGA还是LIRI_JP数据集中,大部分人类白细胞抗原(HLA)基因在Immunity_H中的表达水平较高,在Immunity_L中显著降低,如下图G、H所示。Kaplan-Meiersurvival analysis显示不同的HCC亚型有不同的生存概率和生存预后,如下图I、J所示。


2. 与HCC亚型特异性免疫、通路和网络相关的差异基因的识别和验证
作者分析TCGA和LIRI_JP在HCC免疫亚型中的差异基因,如下图A、B所示。TCGA 中有 139 个差异表达的免疫基因(DEIG), LIRI_JP 中有 300 个 DEIG,两个数据集交集有 134 个共同的 DEIG,如下图C所示。基于单变量Cox回归分析,我们发现11个DEIG主要与细胞粘附、细胞识别和信号转导相关,其中IL7R和IL18-RAP的危害比(HR)小于1,而其余 9 个差异基因的 HR 大于 1,如下图D所示。
许多研究表明,转录因子参与细胞内信号转导,并通过释放大量细胞生长促进因子促进肿瘤转移和发展。我们通过绘制HCC免疫亚型中的火山图确定差异表达的转录因子基因(TFGs)。同时,我们通过单变量Cox回归分析筛选了TCGA中差异表达的免疫相关基因(IRGs)。为了评估HCC中IRGs和TFGs之间的关系,进行了一个IRGs-TFGs网络,包括9个IRGs和36个TFGs。结果显示IL7R受11个TFGs的调控,包括EGR1、EGR2、FOS、JUNB、KLF4、MYH11、NR4BTFs、RARG、SOX17、SPIB和VDR。然而,上调基因IL18RAP受两种TFGs调控,包括EGR2和JUNB,如下图F所示。这种现象表明 IL7R 和 IL18-RAP 可能具有不同的调节免疫保护的机制。


3. HCC浸润免疫细胞的定量分析
CIBERSORT用于计算TCGA和LIRI_JP数据集中HCC亚型的免疫细胞比例。我们发现某些免疫细胞明显在Immunity_H和Immunity_M组中更高,例如CD8T细胞、激活性记忆CD4T细胞。相反,幼稚CD4T细胞、单核细胞和静息细胞在Immunity_L组中更低。


4. 风险评分及其他因素对肝癌患者生存预后的影响
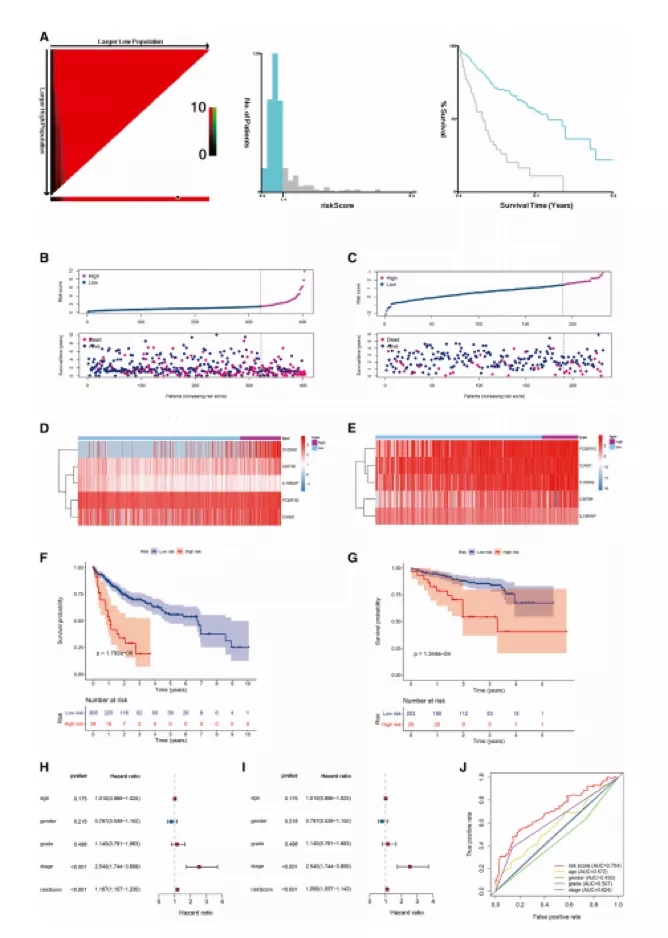
为构建多风险评分模型,作者使用多元Cox回归分析并选择1.4作为风险评分截止点,基于风险评分模型将HCC患者分为两组:TCGA 和 LIRI_JP 数据集中的高风险和低风险组,如下图A-C所示。通过LASSO回归分析,筛选出5个差异表达的节律基因(DERGs)(S100A9、CSF3R、IL18RAP、FCER1G和ICAM1)。此外,作者通过 GSEA 量化了两个组中的五个 DERG 的富集水平,结果显示热图中的软件 DERG 的水平完全不同,如下图D、E所示。此外,Kaplan-Meier 分析表明,在 TCGA和 LIRI_JP 中,高风险患者的存活时间更短,存活率更低,如下图F、G所示。同时,作者对TCGA中的一些变量(年龄、性别、等级、分期和风险评分)进行了单变量和多变量Cox分析。单变量Cox分析,肿瘤分期和riskscore与存活率相关,如下图H所示。此外,多变量Cox分析表明肿瘤分期和风险评分与OS相关,如下图I所示。根据ROC曲线的AUC的比较,作者还确定了风险评分(AUC=0.704)比其他HCC预后因素更准确地预测死亡率,如下图J所示。

本文的研究识别了与 HCC 预后密切相关的基于免疫的分类器。此外,基于 DEIG 的生存预测模型可以准确预测 HCC 患者的 OS,这可能有助于 HCC 的个体免疫治疗。该研究存在一些局限性。首先,先前的研究表明,肿瘤免疫与肿瘤代谢密切相关。然而,我们的研究主要集中在 IRG 与 HCC 的 OS 之间的关系。对 IRG 和代谢相关基因 (MRG) 的联合分析将进一步证实,第二,目前只有两个数据库(TCGA、LIRI_LP)可用于 HCC 的免疫基因组学分类,因此未来需要更多数据库以提高分类的准确性。第三,在我们的研究中,可获取的临床样本受到限制。如果能在更多的样本中发现或检测到更多可用的生物样本,这将具有更高的临床价值。
版权声明:本文转自“生信发文助手”,文章转载只为学术传播,不代表本号观点,无商业用途,版权归原作者所有,如涉及侵权问题,请联系我们,我们将及时修改或删除。
学术互动
添加微信获取最新优惠、出版政策、课程直播信息,随时咨询客服/编辑,了解更多实时资讯


